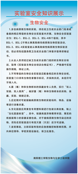
为深入贯彻落实党中央、国务院、教育部、省教育厅关于切实加强高校安全稳定的系列重要指示精神,我院举办实验室安全知识展览。本次展览内容分为实验室安全知识展示和实验室安全事故警示二部分,欢迎广大师生参观,学习。
高校实验室是进行实验教学和开展科学研究的基地,是对学生实施素质教育、人才培养和科技创新的重要课堂。实验室里接触人员多,实验教学过程中会涉及各种危险化学品和气瓶、高压灭菌锅等特种设备的使用,有些还需要高温、高压、超低温、高转速等特殊环境,因此实验室安全是实验室管理的重要内容,也是保障全校师生安全的重要条件,实验室安全不容忽视。
近年来高校化学实验室安全事故频发,造成了严重的人员及财产损失,影响了正常的教学、科研、工作和学习秩序,并且产生了不良的社会影响。在对事故原因的分析中发现,高达98%大学实验室安全事故是人为因素引起的,这包括不安全行为(凡不知、不顾、不理、不能、粗心、迟钝、疲劳、失检、情绪,各种内在外在的行为)和不安全环境(工作场所中,工作环境、设备设施对人所产生之危险因素)。他山之石,可以攻玉,期待我院师生能够切实从这些事故中吸取教训,增强安全防范和责任意识,提高安全防护技能,杜绝在实验过程中安全事故的发生,共同创造和维护安全、和谐、文明的教学、科研环境。









