一、学校简介
郑州电子商务职业学院是经河南省人民政府批准,国家教育部备案,具有颁发国家高等教育学历证书资格、纳入全国统一招生计划的全日制普通高等院校。学校坐落于管城区金岱路186号,总占地面积达2600余亩,校内建有全长三公里的河文化公园和孔子文化公园,学校地理位置优越,与中原福塔遥相呼应,地铁四号线A出口距离学校大门50米,交通非常便利。学校在校生达15000余人,拥有教职工500余名,现有电商学院、机电学院、人文旅游学院、计算机学院、交通工程学院等院系。学校紧贴市场、紧贴产业、紧贴职业,科学定位,设有电子商务、大数据技术、数控技术、工程测量技术、新能源汽车技术、城市轨道交通运营管理、软件技术、餐饮智能管理、人物形象设计、定制旅行管理与服务、体能训练等22个专业,形成了一批特色鲜明、具有一定影响力的优势特色专业。
学院立足中原、面向全国,依托特色、服务社会,秉承“以服务为宗旨,以就业为导向”的理念,坚定不移地走职业教育发展之路,准确定位人才培养目标,积极实施“人才强校”战略。
学校现面向社会引进高层次人才、学科带头人,招聘各专业教师和行政岗人员。
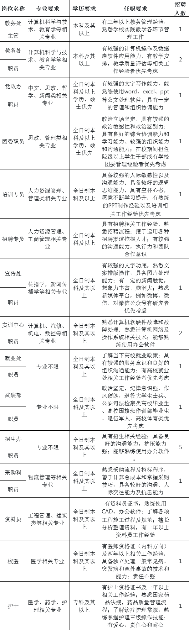
二、招聘岗位
(一)辅导员岗

(二)专任教师

(三)高层次人才、学科带头人

(四)行政岗

三、招聘原则
坚持德才兼备和“公开、平等、竞争、择优”的原则,按照规定的条件和程序,择优录用。
四、应聘基本条件
1、具有中华人民共和国国籍,拥护中华人民共和国宪法和法律法规;
2、拥护中国共产党的领导,政治立场坚定,具有良好的思想品德和职业道德;
3、具有正常履行职责的身体条件,能胜任本职工作;
4、符合各岗位报名的学历、专业、任职资格等条件;
5、经验丰富者可放宽要求。
五、有以下情形之一者不得应聘
1、因犯罪受过刑事处罚、刑事处罚期限未满、涉嫌违法犯罪正在接受调查人员;
2、尚未解除党纪、政纪处分或正在接受纪律审查和监察调查的人员、被依法列为失信联合惩戒对象的人员;
3、近5年内在各类公开招聘考试中被认定有舞弊等严重违反招聘纪律行为的人员;
六、报名及面试
(一)报名
1、报名时间:自招聘信息发布之日起开始报名,报满为止。
2、报名方式:本次招聘采取线上报名方式。
符合应聘条件人员点击下方连接或微信扫描下方二维码,填写求职信息登记表
https://www.wjx.top/vj/r2UcFgk.aspx
请将求职简历及本人正式有效身份证、毕业证、学位证、各类等级证书、奖励证书、科研项目等材料,1-2分钟自我介绍视频(内容详细到姓名、年龄、家庭住址、毕业学校、专业、毕业时间、学历、职称、工作经历、个人特长、适合岗位等)以压缩包形式发送至邮箱:dsxyrsc@163.com。邮件主题请按照以下格式命名:应聘岗位+姓名+毕业学校+专业+最高学历+毕业时间。
3、资格审查:
资格审查工作贯穿整个招聘过程,应聘者提供的材料须真实准确,学校将对应聘材料严格审查,若发现材料存在虚假不实之处,不再进入面试程序。学校负责对报名者进行资格审查,符合招聘岗位条件求职者,将以短信或其他形式通知具体面试时间及流程。面试时间一经通知,原则上不再更改。
(二)面试
1、面试:经过资格审查的人员由学院分批次进行统一面试。
(1)初试以线上面试形式进行;
(2)复试根据疫情情况进行线上或线下形式。
2、试讲:
教师岗面试通过者由学院统一组织试讲。试讲为无学生模拟上课,试讲时长为5分钟-10分钟,试讲主题为提交报名信息时选择的任教方向。
七、政审和体检
(一)政审
政审环节。主要考察拟聘人员的政治思想表现、道德品质、业务能力、工作实绩、社会信用记录等情况。因拟聘人员放弃政审或政审不合格形成的空缺,可从应聘同一职位且体检合格人员中,按面试成绩从高分到低分的顺序依次递补。
(二)体检
政审通过者,学校将于一周内以电话或短信等形式通知进行体检。体检合格者进入录用环节,因自动放弃体检或体检不合格形成的空缺,可从应聘同一职位并参加面试的人员中,按面试成绩从高分到低分的顺序依次递补。
八、录用
政审及体检通过者,学校将以电话或短信等形式通知录用结果。确定录用者,须携带相关证件按照约定时间入职。提供虚假证明者,一经发现,学校将取消其录用资格。
备注:招聘报名及面试不收取任何费用!谨防诈骗!
九、福利待遇
1、聘任年限:符合条件的应聘人员一经录用,实行合同聘用制。聘任期满后经考核合格后,均予以续聘。
2、薪资待遇:
(1)高层次人才、学科技术带头人、教授等根据学历、职称、科研成果等具体情况,薪资面议。
(2)专职教师和行政岗:实行结构工资制,由基本工资、学历津贴、课时津贴、岗位工资、综合补贴(餐补、工龄工资等)等构成。硕士研究生月薪4K-7K。
符合郑州市青年人才储备计划政策的博士、硕士和本科毕业生还可以从政府分别按每月1500元、1000元、500元的标准申领3年的生活补贴。
3、保险福利:人事关系转入学院,统一购买养老、医疗、失业等社会保险,符合条件人员可申请住房公积金。
4、其他福利:教职工班车、教职工住宿、健康体检、带薪寒暑假、为教职工提供学习、培训、晋升等机会,加入职工工会,享受有关福利待遇。
十、联系方式
联系人:娄老师191376186730371-65855902
学校地址:河南省郑州市管城区金岱路186号郑州电子商务职业学院。
乘车路线:地铁四号线郎庄站,A出口向前走50米。
乘坐38路、199路、518路或S121路至终点站姚庄公交站下车,
往南走500米过郎庄桥即到。