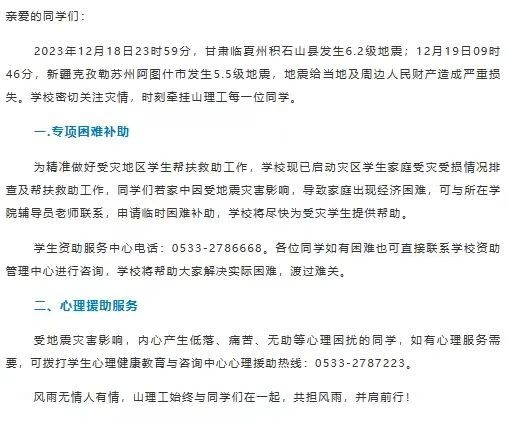
抗震救灾,学生资助在行动
甘肃积石山地震发生后,全国各地高校学生资助管理部门紧急行动,迅速排查家在受灾地区的本校学生,并提供紧急帮扶,确保他们安心就学。
北京高校·资助
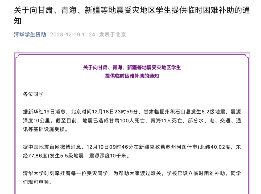
清华大学

北京师范大学

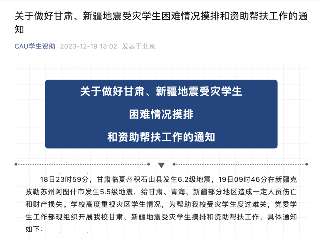
中国农业大学

北京交通大学
北京林业大学

北京中医药大学
中国地质大学(北京)

中国矿业大学(北京)

中央戏剧学院

中央美术学院

中国人民公安大学

国际关系学院

中华女子学院

天津高校·资助
南开大学
天津大学
天津师范大学
天津医科大学
天津科技大学
天津工业大学
天津财经大学
天津职业技术师范大学
天津商业大学
天津理工大学
天津中医药大学
天津城建大学
天津体育学院
天津美术学院
天津农学院
天津职业大学
河北工业大学
天津市大学软件学院
天津轻工业职业技术学院

河北高校·资助
河北工程大学
华北科技学院
防灾科技学院

辽宁高校·资助
东北大学
大连民族大学

大连海事大学
大连理工大学

吉林高校·资助
东北师范大学
延边大学
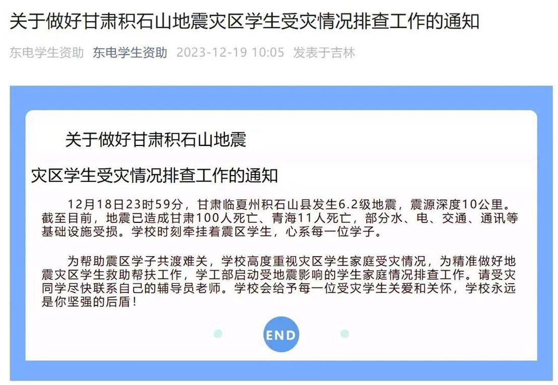
东北电力大学

黑龙江高校·资助
东北农林大学
哈尔滨工业大学
哈尔滨工程大学
哈尔滨师范大学
东北农业大学
黑龙江大学
黑河学院

上海高校·资助
复旦大学
同济大学
上海交通大学
华东师范大学
华东理工大学
东华大学
上海财经大学
上海海事大学
上海立信会计金融学院
上海第二工业大学
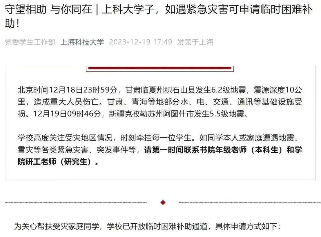
上海科技大学

江苏高校·资助
南京大学
河海大学
南京农业大学
南京警察学院

浙江高校·资助
浙江大学
浙江中医药大学
浙江旅游职业技术学院
浙江机电职业技术学院
湖州师范学院
湖州学院

安徽高校·资助
合肥工业大学
安徽大学
安徽医科大学

福建高校·资助
福建中医药大学

福建水利水电职业技术学院

江西高校·资助
南昌大学
江西师范大学

江西农业大学

江西财经大学

华东交通大学

东华理工大学

南昌航空大学

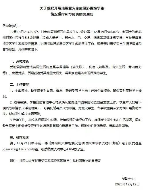
井冈山大学

江西科技师范大学

江西中医药大学

景德镇陶瓷大学

南昌工程学院

江西科技学院

南昌理工学院
江西服装大学

南昌工学院

山东高校·资助
山东大学


山东师范大学

济南大学

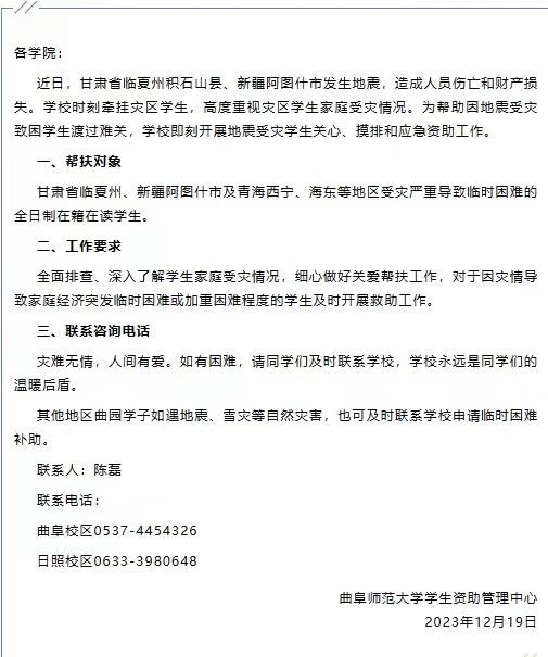
曲阜师范大学

青岛科技大学

山东理工大学

山东中医药大学
聊城大学

鲁东大学

临沂大学

日照职业技术学院


河南高校·资助
郑州大学


河南农业大学
河南师范大学
华北水利水电大学
郑州轻工业大学
信阳师范大学
洛阳理工学院
南阳师范学院
郑州工程技术学院
郑州铁路职业技术学院
河南医学高等专科学校
郑州旅游职业学院
郑州电力高等专科学校
信阳职业技术学院

湖北高校·资助
华中师范大学

湖南高校·资助
中南大学
湖南大学
湖南师范大学
长沙理工大学
湖南农业大学
南华大学

湖南工商大学

长沙民政职业技术学院
长沙航空职业技术学院

广东高校·资助
中山大学

华南理工大学

暨南大学

南方科技大学

深圳技术大学

深圳职业技术大学
深圳大学

四川高校·资助
四川大学
电子科技大学
西南财经大学
西南交通大学
西南大学
西南民族大学
成都大学
四川农业大学

四川轻化工大学
成都中医药大学

川北医学院

四川师范大学

西华师范大学

西南石油大学
乐山师范学院
成都工业学院
四川旅游学院
成都理工大学工程技术学院
成都文理学院
西南交通大学希望学院

云南高校·资助
云南大学


陕西高校·资助
长安大学
西北工业大学
西北政法大学
西安医学高等专科学校
西北大学
西安音乐学院

甘肃高校·资助
兰州大学
西北民族大学
兰州财经大学
甘肃农业大学
西北师范大学

新疆高校·资助
新疆农业大学
新疆医科大学
